Skip to main content

Managing IT Visibility Dashboards

note

IT Visibility is being upgraded with the introduction of Technology Intelligence Platform beginning in September 2024. Flexera will contact you directly regarding the timeframe of your upgrade. With Technology Intelligence Platform, out-of-the-box IT Visibility dashboards are being replaced with new, enhanced IT Visibility Technology Intelligence Platform reports. For more information, see IT Visibility With Technology Intelligence Platform Reports.

note

Your current custom and out-of-the-box dashboards will remain available for 6 weeks after your organization has been upgraded to Technology Intelligence Platform. During this time frame, you will be able to recreate your custom views in the new reporting capability. At the end of this time frame, access to all previous IT Visibility dashboarding capabilities will be removed.

IT Visibility provides you with out-of-the-box inventory dashboards and analytics that enable you to understand and explore your IT hardware and software portfolio through visualizations and drill-down analysis.

note

IT Visibility also includes a business intelligence engine, Data Explorer, that guides you to further insights and areas of opportunity through its interactive, customizable dashboard tools and best practice recommendations. For more information, see Using Data Explorer to Gain Interactive Insights Into Your IT Environment.

Through these features, IT Visibility enables you to gain insight into the most current and complete view of your IT estate. Through discovery and normalization, you gain consistent, reliable data and control of assets to draw valuable insights across software and hardware.

IT Visibility includes over 25 built-in dashboards that provide powerful insights into your IT estate out of the box as well as capability to build your own dashboards. The subsections list and explain IT Visibility’s dashboards:

note

Customers who have not upgraded to the third version of IT Visibility will not see any data in the dashboards from the Hardware Specifications, Open Source, and Software Vulnerability content packs. For more information about upgrading, see Upgrading to the Export Version 3 of IT Visibility.

For customers who use both IT Visibility and IT Asset Management, the following inventory device information displayed in the IT Visibility dashboards is by default NOT integrated from IT Asset Management. To enable the integration of this information from IT Asset Management, contact Flexera Support. Note that this integration is only available in production environments and not supported in UAT environments.

  • Device status

  • Enterprise groups

Accessing IT Visibility Dashboards

Follow the steps in this section to navigate to the Dashboard landing page and to view a different dashboard from the built-in and saved dashboards.

To access IT Visibility dashboards:

  1. Navigate to IT Visibility > Dashboard. The default IT Visibility dashboard— Executive Summary —appears, providing you with an overview of your total IT environment at a glance.
  2. Click Change Dashboard and select any of the built-in dashboards. The applicable IT Visibility inventory dashboard appears. For dashboard descriptions, see IT Visibility's Inventory Dashboards.
  3. Use the dashboard controls to drill down or filter further into dashboard items. IT Visibility includes a business intelligence engine, Data Explorer, that guides you to further insights and areas of opportunity through its interactive, customizable dashboard tools and best practice recommendations. For complete information, see Using Data Explorer to Gain Interactive Insights Into Your IT Environment.

IT Visibility's Inventory Dashboards

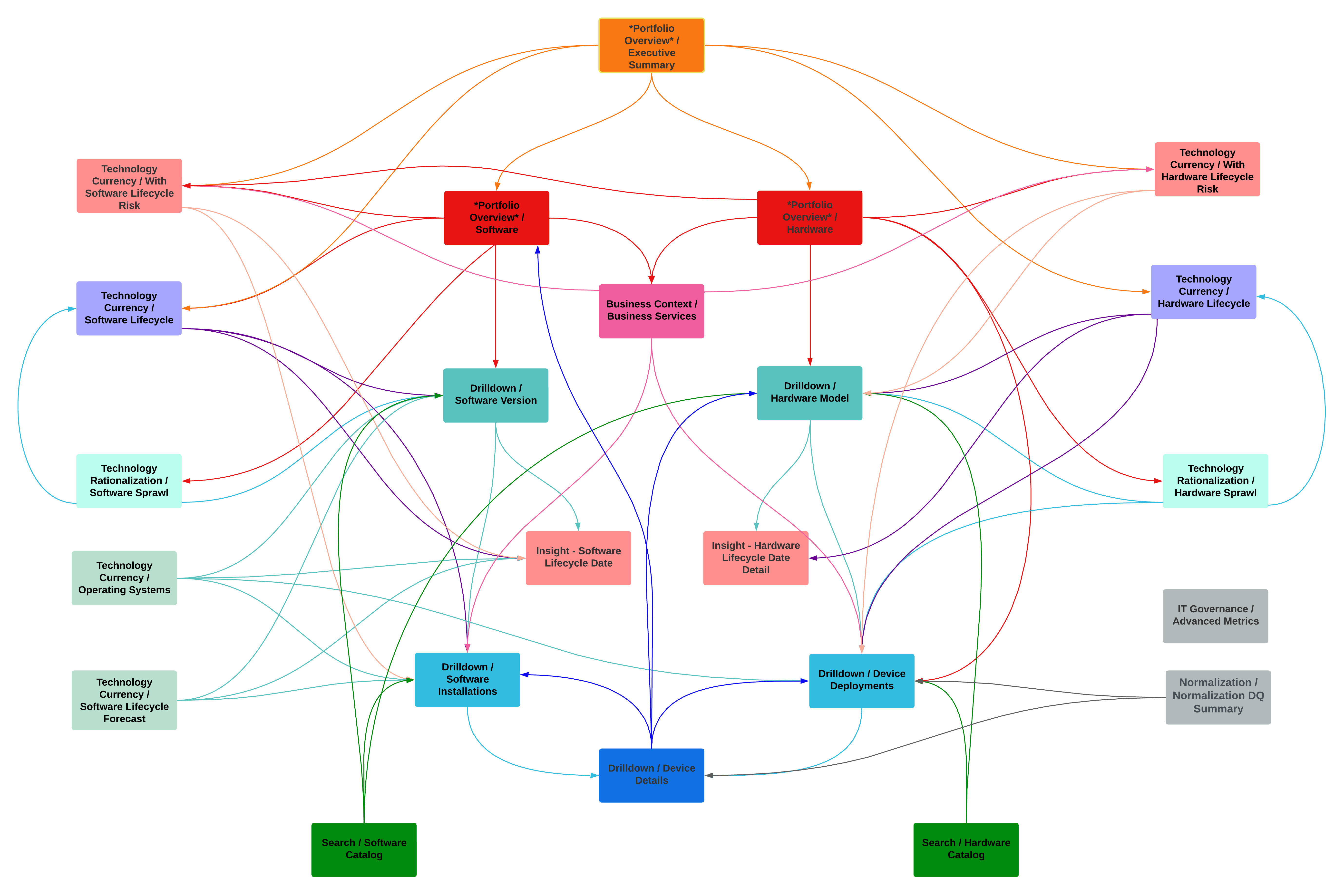
The following table lists the dashboards by their dashboard folder and dashboard name. It also identifies the drill-down links for each dashboard. These drill-down interconnections allow you to dig deeper into the information presented in the dashboard. (See Drill-Down Relationships and Connections Between Dashboards for more information about these interconnections.)

Folder/DashboardDescription
*Portfolio Overview* / Executive SummaryProvides a high level overview of your entire IT estate with tables, charts, and graphs that summarize your hardware portfolio, software portfolio, and show lifecycle/currency by various facets of your technology assets and IT environment including software category, hardware category, device type, business unit, business service, cost center, domain, and location. This dashboard has drill-down links to the following built-in dashboards: Hardware (Portfolio Overview) Hardware with Currency Risk Hardware Lifecycle Software (Portfolio Overview) Software with Currency Risk Software Lifecycle
*Portfolio Overview* / Hardware SummaryProvides a high level overview of your hardware portfolio with tables, charts, and graphs that summarize your deployed device counts and lifecycle stages. The Hardware Summary dashboard also shows insights into your hardware sprawl and lifecycle/currency risk by hardware category and other aspects of your IT estate (such as business services). This dashboard has drill-down links to the following built-in dashboards: Hardware with Currency Risk Hardware Lifecycle Hardware Model Business Services
*Portfolio Overview* / Open Source Software SummaryProvides a high level overview of open source software in your software portfolio with tables, charts, and graphs that summarize your deployed open source software counts and open source software by software category. The Open Source Software Summary dashboard also shows insights into your software sprawl and lifecycle/currency risk by category and other aspects of your IT estate (such as open source software by software subcategory that are end of life or obsolete). This dashboard has drill-down links to the following built-in dashboards: Software with Currency Risk Software Lifecycle Software Version Business Services <!--Hiding this one for the release at Deirdre’s request due to issues with the OSS data. (5 March 2024)--JML-->
*Portfolio Overview* / Software SummaryProvides a high level overview of your software portfolio with tables, charts, and graphs that summarize your deployed software counts and lifecycle stages. The Software Summary dashboard also shows insights into your software sprawl and lifecycle/currency risk by category and other aspects of your IT estate (such as software categories that are end of life or obsolete). This dashboard has drill-down links to the following built-in dashboards: Software with Currency Risk Software Lifecycle Software Version Business Services
*Portfolio Overview* / Software Vulnerability SummaryProvides summaries of enriched data about software vulnerability and threats associated with your normalized inventory. The Software Vulnerability Summary dashboard includes data for all Secunia Advisory IDs (SAIDs) from the Secunia database, as well as the most critical and urgent Common Vulnerabilities and Exposure (CVEs) that are linked to the SAIDs, but does not include data for the entire CVE set from the National Vulnerability Database (NVD). For more information about the Secunia advisories and how to understand that terminology, see About Secunia Advisories in the Software Vulnerability Research Help Library. This dashboard is available under an add-on entitlement and not part of the base IT Visibility product. To request this entitlement, contact your account representative. This feature is only available with the latest backend of IT Visibility. Upgrading to the latest backend is not automatically performed for customers. To request an upgrade, contact your account representative.
*Portfolio Overview* / Sustainability Baseline DashboardProvides a high level overview of sustainability baseline with tables, charts, and graphs that summarize the carbon footprint of your devices. The Sustainability Baseline Dashboard also highlights the highest carbon footprint hardware models, and shows insights into your hardware currency by category and inventory in your IT estate that is missing manufacturer sustainability information.
*Portfolio Overview* / Virtual EnvironmentsProvides a high level overview of your virtual environments with tables, charts, and graphs that summarize the number of virtual devices and your deployed software counts and lifecycle stages on those virtual devices. The Virtual Environments dashboard also shows insights into your software sprawl and lifecycle/currency risk by category and other aspects of virtual devices in your IT estate (such as software categories that are end of life or obsolete).
Drilldown / Device DeploymentsShows details about device deployments details including hardware model lifecycle, operating system details, as well as device location, business unit, and cost center. Not intended as a top-level starting point, the drill-down dashboards are typically shown as a result of drill-down choices. This dashboard has drill-down links to the following built-in dashboard: Device Details
Drilldown / Device DetailsShows details about devices including name, serial number, cost center, business unit, and location. It shows calculated lifecycle stages for devices grouped by operating system and hardware details. It also shows various views of software lifecycle/technology currency for the devices in your environment. Not intended as a top-level starting point, the drill-down dashboards are typically shown as a result of drill-down choices. This dashboard has drill-down links to the following built-in dashboards: Software (Portfolio Overview) Hardware Model Software Installations Device Deployments
Drilldown / Hardware ModelShows lifecycle details by hardware model and graphs the hardware models in your IT estate by the year they became or will become obsolete. This dashboard also provides hardware model lifecycle details and operating system lifecycle details as well as a graph of software technology currency per hardware model. Not intended as a top-level starting point, the drill-down dashboards are typically shown as a result of drill-down choices. This dashboard has drill-down links to the following built-in dashboards: Device Deployments <!--links from Device # in the Model Lifecycle Detail report.--JML--> Software Version <!--links from the What is the Software Currency for each Hardware Model.--JML-->
Drilldown / Software InstallationsShows details about software installations including version details, devices where the software is installed, and additional information about those devices (such as its manufacturer, category, subcategory, model, location, business unit, cost center, and business service). Not intended as a top-level starting point, the drill-down dashboards are typically shown as a result of drill-down choices. This dashboard has drill-down links to the following built-in dashboard: Device Details
Drilldown / Software VersionShows lifecycle details by software version and graphs the software versions in your IT estate by the year they became or will become obsolete. This dashboard also provides software version lifecycle details by software category and by hardware category. In addition to these rich details, the Software Version dashboard highlights software technology currency with graphs of software technology currency per domain and per hardware category as well as software technology currency details provided by business unit, device location, and business service. Not intended as a top-level starting point, the drill-down dashboards are typically shown as a result of drill-down choices. This dashboard has drill-down links to the following built-in dashboard: Software Installations
Drilldown / Vulnerable SoftwareShows focused information about software vulnerability and threats associated with your normalized inventory based on Secunia-enriched data. This dashboard includes data for all Secunia Advisory IDs (SAIDs) from the Secunia database, as well as the most critical and urgent Common Vulnerabilities and Exposure (CVEs) that are linked to the SAIDs, but does not include data for the entire CVE set from the National Vulnerability Database (NVD). For more information about the Secunia advisories and how to understand that terminology, see About Secunia Advisories in the Software Vulnerability Research Help Library. This dashboard is available under an add-on entitlement and not part of the base IT Visibility product. To request this entitlement, contact your account representative. Not intended as a top-level starting point, the drill-down dashboards are typically shown as a result of drill-down choices.
Drilldown / Vulnerable Software DetailShows additional details about Secunia Advisories in your environment based on Secunia-enriched data. This dashboard lists deployed software with Secunia Advisories, vulnerabilities exploitable by malware, hardware products and devices with at-risk software installed, as well as locations, domains, and business services (when available) that are affected by the Secunia Advisories identified for software in your environment. For more information about the Secunia advisories and how to understand that terminology, see About Secunia Advisories in the Software Vulnerability Research Help Library. This dashboard is available under an add-on entitlement and not part of the base IT Visibility product. To request this entitlement, contact your account representative. Not intended as a top-level starting point, the drill-down dashboards are typically shown as a result of drill-down choices.
IT Governance / Advanced MetricsFocused on KPIs/metrics themselves.
Insight to Action / End of LifeThe End of Life dashboard links viewing IT Visibility insights with the ability to take meaningful actions in AdminStudio (requires AdminStudio). Within the AdminStudio Report, you can quickly identify installed software titles that are past their end-of-life (EOL) date. You can then click a Request Update button for those EOL installations to automatically send a request to AdminStudio to update those packages on your organization's client devices.
Normalization / Normalization DQ SummaryShows at what level an asset is being normalized (for example: manufacturer, product, or version) and highlights potential data quality issues. The Normalization DQ Summary dashboard looks for data quality issues like duplicate device names and serial numbers, hardware normalization (data before and after), and other normalization statistics.
Search / Deployed Hardware InventoryFind hardware assets by specified criteria using dashboards dedicated for a search function. This dashboard has drill-down links to the following built-in dashboards: Hardware Model Device Deployments
Search / Deployed Software InventoryFind software assets by specified criteria using dashboards dedicated for a search function. This dashboard has drill-down links to the following built-in dashboards: Software Version Software Installations Hardware Model
Search / Device SearchFind devices by specified criteria using dashboards dedicated for a search function.
Technology Currency / Hardware LifecycleProvides summaries of key hardware lifecycle statistics for your IT estate. In addition to these summaries and other key hardware insights, the Hardware Lifecycle dashboard also shows the technology currency/lifecycle by hardware model, category, and manufacturer. This dashboard has drill-down links to the following built-in dashboards: Hardware Model Hardware with Currency Risk Device Deployments
Technology Currency / Hardware with Currency RiskHighlights end-of-life, obsolete, and soon to be obsolete hardware in greater detail. This dashboard has drill-down links to the following built-in dashboards: Hardware Model Device Deployments
Technology Currency / Operating SystemsHighlights end-of-life, obsolete, and soon to be obsolete operating systems in greater detail. Key insights graph the OSes you have deployed by the year they become obsolete, the current OS version sprawl in your environment, and OS lifecycle/currency by hardware category. This dashboard has drill-down links to the following built-in dashboards: Software Version Software Installations Device Deployments
Technology Currency / Software LifecycleProvides summaries of key software version and installation statistics for your IT estate. In addition to these summaries, the Software Lifecycle dashboard also shows the technology currency/lifecycle by software category and publisher. Key insights show at a glance which versions are approaching their end of life or obsolete dates and for which publishers you have the most versions deployed that are out of support. This dashboard has drill-down links to the following built-in dashboards: Software Version Software Installations
Technology Currency / Software Lifecycle ForecastFlexible, forward looking forecast of software lifecycle events. This dashboard has drill-down links to the following built-in dashboards: Software Version Software Installations
Technology Currency / Software with Currency RiskHighlights end-of-life, obsolete, and soon-to-be obsolete software applications in greater detail. This dashboard has drill-down links to the following built-in dashboards: Software Version Software Installations
Technology Rationalization / Hardware SprawlAll about version sprawl of the hardware devices in your environment. This dashboard has drill-down links to the following built-in dashboards: Hardware Model Device Deployments Hardware Lifecycle
Technology Rationalization / Software SprawlAll about version sprawl of the software in your environment. This dashboard has drill-down links to the following built-in dashboards: Software Version Software Lifecycle

User-Created IT Visibility Dashboards and Folders

User-created dashboards appear in folder names that are specified when the dashboard is created.

Folder/DashboardDescription
User-Created FoldersUser-created folders defined when a user creates a new dashboard. The dashboards appear in IT Visibility's Dashboards slideout when you click Change Dashboard . In addition to built-in dashboards, IT Visibility's Dashboards slideout also includes any custom dashboards you have created. Users can create folders by using a dashboard naming syntax that expresses the dashboard name as follows: foldername / dashboardname For example, typing the name, My Folder/Operating Systems Lifecycle , creates the dashboard Operating Systems Lifecycle in a folder named My Folder . When you create a new dashboard or a new dashboard folder, they are sorted ascending in the following order: numerically special characters alphabetically. Sorting of dashboards and dashboard folders follows Microsoft Excel conventions. That is, if you name your folder or dashboard with only digits, it will be treated as numbers rather than text and sorted before all other folders or dashboards.
UncategorizedUser-created dashboards for which the user did not define a folder name are collected in the Uncategorized group.

Drill-Down Relationships and Connections Between Dashboards

IT Visibility dashboards are designed in an interconnected fashion that allows you to drill down deeper into the data insights in one dashboard by clicking to reveal more specific or detailed information about the data represented in that widget.

For instance, the Executive Summary dashboard includes the sorts of insights you would expect in a broad, high-level overview of your IT estate. It shows hardware and software portfolio summaries, lifecycle/currency graphics for hardware and software lifecycle data, and so forth. If, in the Hardware Portfolio Summary, you click the number of Obsolete Devices, IT Visibility drills down into that number by showing the Hardware with Currency Risk dashboard from the Technology Currency group. This dashboard shows more information, context, and detail about hardware models, devices, and manufacturers in your IT estate that are at risk.

note

Clicking on the insights in a particular dashboard frequently opens the drill-down dashboard for that data and also filters the data in the resulting dashboard depending on the element in the insight that you originally clicked.

The following graphic maps the drill-down relationships between built-in dashboards.

Custom dashboards created based on the built-in dashboards initially inherit the drill-down relationships present in the dashboard on which they were based. Subsequent changes to your custom dashboards may alter these connections.